记忆的提取涉及提取线索和潜在记忆痕迹的复杂相互作用,但具有多种关联意义的提取线索之间会造成混淆。依据编码特异性原则,特定事件的记忆与它们被编码时的情境联系在一起。因此,大脑中是否存在特定机制,在特定情境下的神经状态确保我们优先搜索与当前情境相关的记忆呢?

2024年8月2日加拿大多伦多儿童医院等机构在《Science Advances》发表文章,利用病毒标记与化学遗传以及钙成像等技术揭示了context依赖的记忆提取机制。他们发现,齿状回(dentate gyrus,DG)中与情境相关的神经元集这一过程至关重要,激活特定情境的DG集群能以情境依赖的方式偏向记忆提取,恢复CA1中情境特定的神经状态。DG神经元集群的再激活不会改变CA1的全局群体动态,但会恢复CA1中情境特定的集群活动。

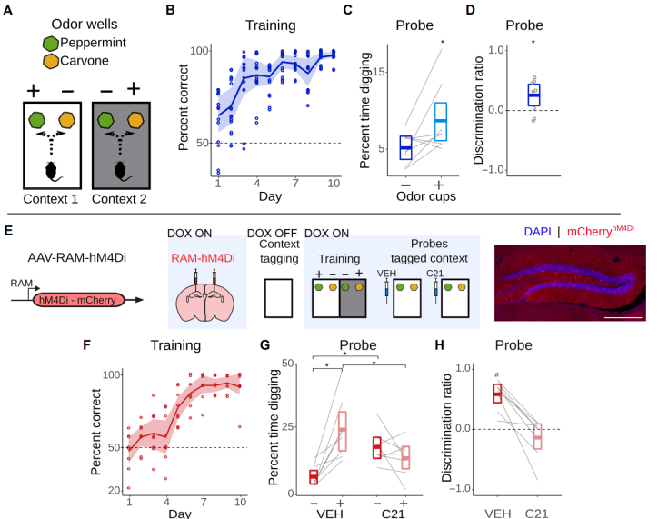
图1小鼠能利用情境消除气味线索的歧义
首先,作者设计情境 – 气味配对联想学习范式,训练小鼠在两种空间情境(白色情境和黑色情境)中学习,挖掘不同的气味(薄荷味和香芹酮味)井与奖励(糖粒)之间的关联。训练后,小鼠在测试中能分辨情境并正确挖掘与奖励相关的气味井,在相应情境中花更多时间挖掘之前经过强化学习的气味井,表明它们学会了利用分辨情境来消除气味线索的歧义。
为了探究在特定情境中海马神经元表征具有怎样的意义,研究人员利用RAM系统标记DG中与情境相关的神经元集群,训练后测试发现,化学遗传沉默DG context ensemble会使小鼠在两个气味井中挖掘行为表现无差异,无法消除气味线索的歧义。这表明DG context ensemble对于消除气味线索的歧义是必要的。

图2 标记的DG神经元集群对气味线索的歧义消除至关重要
同时,进一步实验表明,在新情境中,化学遗传激活DG context ensemble会使小鼠花更多时间挖掘与标记情境相关的气味井;在非标记情境中,激活与标记情境对应的DG context ensemble会逆转小鼠的情境特定偏好,使它们挖掘之前在标记情境中强化的气味井。使用光遗传学方法也得到了类似的结果。

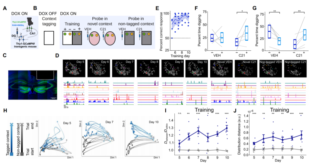
图3训练以情境依赖的方式改变CA1神经元的群体活动
接着,研究人员关注了DG中标记的神经元集群的重新激活是否会改变下游海马区域的情境特定的活动模式?为了回答这一问题,研究人员利用钙成像技术探究在训练过程中,CA1区是否会出现特定的神经活动模式。结果发现,在训练过程中,CA1群体活动的神经轨迹在不同情境中遵循不同路径,且随着训练的进行,这些神经轨迹变得更加分化。具体表现为,训练中不同情境间的群体向量(population vector,PV)距离均值比以及主成分(PC)空间中PVs的距离都增加了,且这种分化与小鼠行为特征(如速度)无关。这些结果表明,随着学习的进行,海马CA1区中情境相关的神经活动模式变得越来越分离和独立。

图4 DG神经元集群的再激活不会改变CA1的全局群体动态
那么,针对DG context ensemble的操作是否足以恢复这些模式的特征?在随后的测试中,通过分析计算PV发现,化学遗传再激活DG context ensemble不会使CA1的总体群体活动向与标记情境相关的神经状态转变,即化学遗传学激活不会增加PV与标记情境的相似性。
对CA1神经元对的成对相关性分析表明,训练中神经元对的成对相互作用结构以情境和经验依赖的方式发生变化,但在新情境和反转测试中,化学遗传学激活不会使所有细胞对之间的相互作用总体结构向标记情境转变,这表明CA1整体群体的全局变化不会促进情境关联记忆的表达,也不会恢复相关情境的位置图谱。

图5 DG神经元集群整体激活恢复了CA1情境特异性整体活动
DG context ensemble的再激活也可能是通过影响 CA1 中具有情境特定的离散集群活动来帮助记忆提取。研究人员从群体活动中提取协同集群并分析其激活率发现,CA1中神经元集群的出现以情境和经验依赖的方式在训练中发生变化。同时在测试中,DG context ensemble的再激活增加了CA1中与标记情境相关的集群在新情境和非标记情境中的相对再激活频率,表明情境特定的集群再激活有助于表达情境关联记忆。
总结
环境通过影响海马区神经元集群的活动模式,引导记忆提取过程,使得与当前环境相关的记忆内容更容易被激活和利用。本文利用病毒活性标记、化学遗传学、钙成像等技术揭示了记忆提取与海马中特定的神经活动模式相关的内部机制。小鼠能利用情境消除气味线索的歧义,DG中与情境相关的神经元集群对这一过程至关重要,激活标记情境的DG context ensemble能以情境依赖的方式偏向记忆提取,恢复CA1中情境特定的神经状态,而DG context ensemble的再激活不会改变CA1的全局群体动态,但会恢复CA1中情境特定的集群活动。

发表回复